chinadaily.com.cn
|
english.gov.cn
Home
Policies
News
Specials
Topics
Regions
Home
>
Regions
>
Provinces
>
Gansu province
>
Study
Study
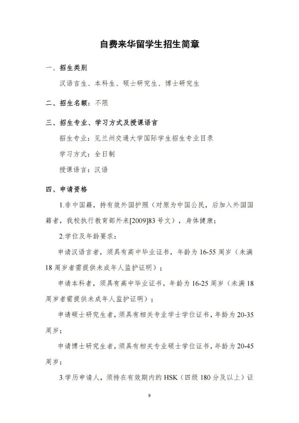
Admission for Lanzhou Jiaotong University kicks off
Updated: May 22, 2023
chinadaily.com.cn
Print
Share - WeChat
<
1
2
3
4
5
>
MOST POPULAR
1
Chinese cities dominate global science rankings for first time: Nature
2
Beijing cautions tourists over Japan travel risks
3
Nation offering great opportunities for global biz
4
China implements higher-level financial opening-up policies in Hainan
5
Policy allowing Guangdong vehicles to travel to Hong Kong takes effect
Editors' Picks
Video:
PwC executive: 'AI Plus' initiative empowers multiple industries
Video:
New technologies to drive China's economic transformation
Video:
Foreign leaders bullish on China's tech, market opportunities
Video:
China's economic strength makes a historic leap
Video:
10 keywords in recommendations for the 15th Five-Year Plan by AI
LEAVE YOUR MESSAGE
*Your E-mail Address
Copyright©2025 China Daily. All rights reserved.
京ICP备13028878号-6
京公网安备 11010502032503号