
You need a valid work permit to legally work in China. [Photo/chinadaily.com.cn]
Documents needed for application of foreigner's work permit
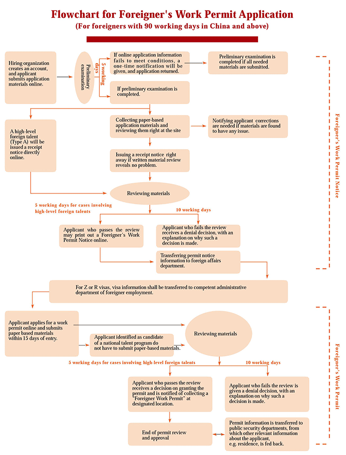
Under the new system, the employer and foreign applicant can complete the application and submit necessary supporting documents electronically. An online management service system for foreigners working in China (https://fwp.safea.gov.cn/) established by the State Administration of Foreign Experts Affairs will manage the online registration process. The following documents are required:
1) The applicant's valid passport or other valid international travel documents (passport must be valid for no less than 6 months)
2) 2-inch bareheaded, full-faced color photo against white background
3) Applicant Form for Foreigner’s Work Permit
4) A certificate of medical examination in the past six months
5) A certificate of no criminal conviction issued from the applicant's country of origin or the country (or place) that the applicant has stayed for a long duration
6) A job contract, certificate of employment or letter of dispatch
7) A certificate of work experience relevant to the position for which the person is applying by the applicant’s former employer
8) A certificate of the highest academic degree or relevant qualification certificate obtained by the applicant
9) Relevant supporting documents of the accompanying family members
10) Other materials as may be required.
Documents required from the applicant's employer:
1) Registration form
2) Legal registration certificate: Certificate of Approval of Enterprise, Business License and Organization Code Certificate (branch offices shall also provide photocopies of the certificates of the head office)
3) ID information of the employer/agent who is responsible for the registration
4) Industry license documents

Change
If there is any change in the applicant’s personal information (name, passport number, job title, category), the application should be filed with the relevant decision-making body within 10 days after the change.
Extension
If the employer continues to hire the applicant in the same post (occupation), a new application should be filed to the decision-making body 30 days prior to the expiration date of the applicant’s work permit.
Renewal
When a Foreigner’s Work Permit Card is lost or damaged, the applicant should issue a statement on the Management and Service System for Foreigners Working in China and file an application for renewal to the relevant decision-making body effective from the day when the card was lost or was found to be lost. Where the card is damaged, the applicant should present the original permit card in order to apply for a new one.
Cancellation
The foreigner’s work permit will be automatically canceled after its expiration date if it is not extended. Permits withdrawn or revoked according to law will be canceled immediately by relevant decision-making bodies. If the applicant dies or loses his capacity or terminates his contract of employment before the date of expiration, the employer should file an application to the decision-making body for cancellation of the work permit within 10 days after the occurrence of the condition. If the employer is terminated, the applicant may file an application to the decision-making body for cancellation of the work permit. If the foreigner's work permit has been canceled, the applicant can apply to the decision-making body for proof documenting the cancellation.
Infographic:
A look at China's economy in Jan-Feb, 2026
Infographic:
China to expand two-way investment cooperation
Infographic:
China to open wider to outside world